Statistics
2024 Health Manpower Survey
Summary of the Characteristics of Dentists Enumerated
I. Registered Dentists Covered
1.1 The dentists covered in the 2024 Health Manpower Survey on Dentists (HMS-DN) were dentists registered with the Dental Council of Hong Kong on the list1 of registered dentists resident in Hong Kong under the Dentists Registration Ordinance (Chapter 156) as at the survey reference date of 31 March 2024.
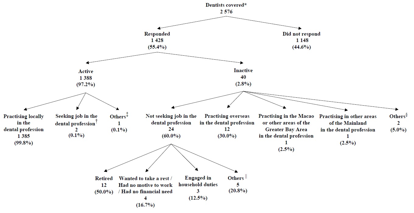
1.2 The number of dentists covered was 2 576.
II. Response Rate
2.1 Of the 2 576 dentists covered, 1 428 responded to the survey, including 258 (18.1%) who submitted their responses through online platform and 1 170 (81.9%) who submitted by post, giving an overall response rate of 55.4% (Chart A).
III. Activity Status
3.1 The responding dentists were classified as either “economically active”2 or “economically inactive”2 based on their status as at the survey reference date of 31 March 2024.
3.2 Economically active (“active”) dentists included:
- “employed” dentists - dentists practising in the dental profession in Hong Kong as at the survey reference date; and
- “unemployed” dentists - dentists who (i) were not practising in the local dental profession as at the survey reference date; (ii) had been available for work during the seven days before the survey reference date3 AND (iii) had sought work in the local dental profession during the 30 days before the survey reference date4.
3.3 Economically inactive (“inactive”) dentists referred to the responding dentists who were not practising in the dental profession in Hong Kong as at the survey reference date, excluding those who were on leave and who were “economically active” but “unemployed”.
3.4 Among the 1 428 responding dentists, 1 388 (97.2%) were active and 40 (2.8%) were inactive as at the survey reference date of 31 March 2024 (Chart A).
| 1 | As the 2024 Health Manpower Survey on Dentists only aimed at covering all dentists practising in Hong Kong, dentists on the list of registered dentists outside Hong Kong of the Dental Register were excluded from the survey. |
| 2 | In the survey, the criteria used in defining economically active / inactive followed those recommended by the International Labour Organization, which are also being used by the Census and Statistics Department in Hong Kong. |
| 3 | The respondent would be classified as “unemployed” if he / she had sought work in the local dental profession but had not been available for work because of temporary sickness. |
| 4 | The respondent would be classified as “unemployed” if he / she fulfilled conditions (i) and (ii) but had not sought work during the 30 days before enumeration because he / she believed that work was not available; had made arrangements to take up a new job; was starting business on a subsequent date; or was expecting to return to the original job in the local dental profession. |
3.5 Of the 1 388 active dentists enumerated, 1 385 (99.8%) were practising in the local dental profession, two (0.1%) were seeking jobs in the dental profession and one (0.1%) reported that he / she was available for work but had not sought work during the 30 days before the survey reference date as he / she believed that work was not available in the local dental profession (Chart A).
3.6 Of the 40 inactive dentists enumerated, 24 (60.0%) reported not seeking jobs in the local dental profession during the 30 days before the survey reference date, 12 (30.0%) reported practising overseas, one (2.5%) reported practising in Macao or other areas of the Greater Bay Area, one (2.5%) reported practising in other areas of the Mainland and two (5.0%) were not available for work during the seven days before the survey reference date. The reasons of not seeking jobs in the local dental profession included: 12 (50.0%) had retired, four (16.7%) wanted to take a rest / had no motive to work / had no financial need, three (12.5%) were engaged in household duties, etc.(Chart A).
| Notes: | * | Figure refers to the number of dentists who had registered with the Dental Council of Hong Kong on the list of registered dentists resident in Hong Kong under the Dentists Registration Ordinance (Chapter 156) as at the survey reference date of 31 March 2024. |
| † | Figure refers to the number of responding dentists who (a) were not practising in the dental profession in Hong Kong as at the survey reference date; (b) had been available for work in the local dental profession during the seven days before the survey reference date; AND (c) had sought work in the dental profession during the 30 days before the survey reference date. | |
| ‡ | Figure refers to the number of responding dentists who (a) were not practising in the dental profession in Hong Kong as at the survey reference date; (b) had been available for work in the local dental profession during the seven days before the survey reference date; AND (c) had not sought work in the local dental profession during the 30 days before the survey reference date because he / she believed that work was not available in the local dental profession. | |
| § | Figure refers to the number of responding dentists who were not available for work in the local dental profession during the seven days before the survey reference date. | |
| ‖ | Figure refers to the number of responding dentists who reported not seeking work in the local dental profession during the 30 days before the survey reference date due to reasons such as emigration, working in other profession etc. | |
| Percentages may not add up to 100% due to rounding. | ||
IV. Characteristics of Active Local Dentists Enumerated
4.1 The survey results presented in this section were based on the information provided by 1 385 responding dentists who were practising in the local dental profession as at the survey reference date of 31 March 2024 (hereafter referred to as “active local dentist”).
4.2 Of the 1 385 active local dentists enumerated, there were 876 (63.2%) male and 464 (33.5%) female. The remaining 45 (3.2%) respondents did not indicate their gender. Among the 1 340 respondents who indicated their gender, the overall sex ratio (males per 100 females) was 189. The median age of the 1 351 active local dentists enumerated who reported their age was 51.0 years. Among 1 313 responding dentists with known age and gender, the median age of females and males were 40.0 years and 57.0 years respectively.
4.3 The respondents were requested to indicate the characteristics of their main jobs5. Among the 1 385 active local dentists enumerated, 1 090 (78.7%) reported that their main jobs5 were in the private sector, 176 (12.7%) in the Government, 41 (3.0%) in the academic sector6, 24 (1.7%) in the subvented sector and six (0.4%) in the Hospital Authority. Among the 1 090 respondents who indicated that their main jobs5 were in the private sector, 620 (56.9%) were in solo practice, 452 (41.5%) in group practice and 18 (1.7%) in other private institutions.
4.4 Among the 1 313 active local dentists enumerated who indicate their ages and the sectors of their main jobs5, the median ages for respondents who were working in the private sector and in the subvented sector were both 53.0 years, while the median ages for those working in the Government, Hospital Authority and the academic sector6 were 45.0 years, 39.0 years, 35.0 years respectively.
4.5 Respondents were asked to indicate their time spent on different fields of practice. The primary field of practice is defined as the area in which they spent the most of their working time. Of the 1 385 active local dentists enumerated, 1 105 (79.8%) worked in general dentistry, 203 (14.7%) in specialist practice and 17 (1.2%) reported teaching / education / research as their primary field of work. Nine (0.6%) did not indicate their field of practice.
4.6 Among the 1 376 active local dentists enumerated who reported their weekly working hours, the median number of hours of work per week (excluding meal breaks) was 40.0 hours. Among the 1 385 active local dentists enumerated, 55 (4.0%) were required to undertake on-call duty (excluding normal duty), with a median 6.0 hours of on-call duty per week (excluding normal duty).
4.7 Of the 1 385 active local dentists enumerated, 1 271 (91.8%) indicated that they had clinical consultations. Among the 1 251 respondents who provided valid responses to the number of consultations, 1 192 (95.3%) reported to have no more than 5 clinical consultations on average per working hour and 59 (4.7%) reported to have 6 or more clinical consultations on average per working hour.
4.8 Among the 1 385 active local dentists enumerated, 980 (70.8%) held Bachelor’s Degree issued by institutions in Hong Kong, 248 (17.9%) held Bachelor’s Degree issued by overseas institutions and 120 (8.7%) held Doctoral Degree issued by overseas institutions as their earliest basic qualification.
| 5 | Main jobs referred to the jobs in which the dentists had spent most of their working time. |
| 6 | Includes universities and the Prince Philip Dental Hospital. |
4.9 Of the 1 385 active local dentists enumerated, 710 (51.3%) had obtained additional post-graduate qualification(s), 666 (48.1%) did not obtain any additional post-graduate qualification and nine (0.6%) did not respond. Of the 710 respondents who reported having obtained additional post-graduate qualification, 349 (49.2%) had obtained one additional qualification amongst which 154 (44.1%) held Membership, 91 (26.1%) held Master’s Degree and 47 (13.5%) held Fellowship as their additional qualification.
| Note ﹕ | Figures of 2000 and before refer to the number of dentists who had registered with the Dental Council of Hong Kong on the list of registered dentists resident in Hong Kong as at 1 July of the respective years, the figure of 2003 refers to that as at 31 December 2003 and the figures of 2004 to 2007, 2009, 2012 and 2015 refer to that as at 31 August of the respective years. Figure of 2018 refers to the number of dentists registered with the Dental Council of Hong Kong on the list of the registered dentists resident in Hong Kong as at 31 August 2018 with exclusion of those who were subsequently found to have passed away on or before the survey reference date. Figure of 2024 refers to the number of dentists registered with the Dental Council of Hong Kong on the list of the registered dentists resident in Hong Kong as at 31 March 2024. |
Table A : Selected Characteristics of Active Local Dentists Enumerated in Health Manpower Survey by Survey Year (1982 - 2024)

| Notes﹕ | * | Figures of 2000 and before refer to the number of dentists registered with the Dental Council of Hong Kong on the list of the registered dentists resident in Hong Kong as at the 1 July of the respective years, the figure of 2003 refers to that as at 31 December 2003, whereas the figures of 2004 to 2007, 2009, 2012 and 2015 refer to that as at 31 August of the respective years. Figures of 2018 refers to the number of dentists registered with the Dental Council of Hong Kong on the list of the registered dentists resident in Hong Kong as at 31 August 2018 with exclusion of those who were subsequently found to have passed away on or before the survey reference date. Figures of 2024 refers to the number of dentists registered with the Dental Council of Hong Kong on the list of the registered dentists resident in Hong Kong as at 31 March 2024. |
| † | In 2003 to 2007, 2009, 2012, 2015, 2018 and 2024 HMS-DN, the sector refers to the sector for the main job. | |
| ‡ | Figures included Hospital Authority, subvented sector, academic sector (including universities and the Prince Philip Dental Hospital). | |
| There may be slight discrepancy between the sum of individual items and the total due to rounding. | ||
| ‘-’ | Not available | |
Table A (cont.) : Selected Characteristics of Active Local Dentists Enumerated in Health Manpower Survey by Survey Year (1982 - 2024)

| Notes﹕ | * | Figures of 2000 and before refer to the number of dentists registered with the Dental Council of Hong Kong on the list of the registered dentists resident in Hong Kong as at the 1 July of the respective years, the figure of 2003 refers to that as at 31 December 2003, whereas the figures of 2004 to 2007, 2009, 2012 and 2015 refer to that as at 31 August of the respective years. Figures of 2018 refers to the number of dentists registered with the Dental Council of Hong Kong on the list of the registered dentists resident in Hong Kong as at 31 August 2018 with exclusion of those who were subsequently found to have passed away on or before the survey reference date. Figures of 2024 refers to the number of dentists registered with the Dental Council of Hong Kong on the list of the registered dentists resident in Hong Kong as at 31 March 2024. |
| † | In 2003 to 2007, 2009, 2012, 2015, 2018 and 2024 HMS-DN, the sector refers to the sector for the main job. | |
| ‡ | Figures included Hospital Authority, subvented sector, academic sector (including universities and the Prince Philip Dental Hospital). | |
| There may be slight discrepancy between the sum of individual items and the total due to rounding. | ||
| ‘-’ | Not available | |

